您访问的链接即将离开好色视频 政府网站 是否继续?
一、项目基本情况
原公告的政府采购项目编号:JLSZC202300061
原公告的采购项目名称:吉林省道路运输车辆动态监管服务
首次公告日期:2023年03月24日 08:00
二、更正信息
更正事项:采购公告、采购文件
更正内容:现就延期招标的有关事项公告如下:
1、招标内容:
(1)招标内容变更事项:
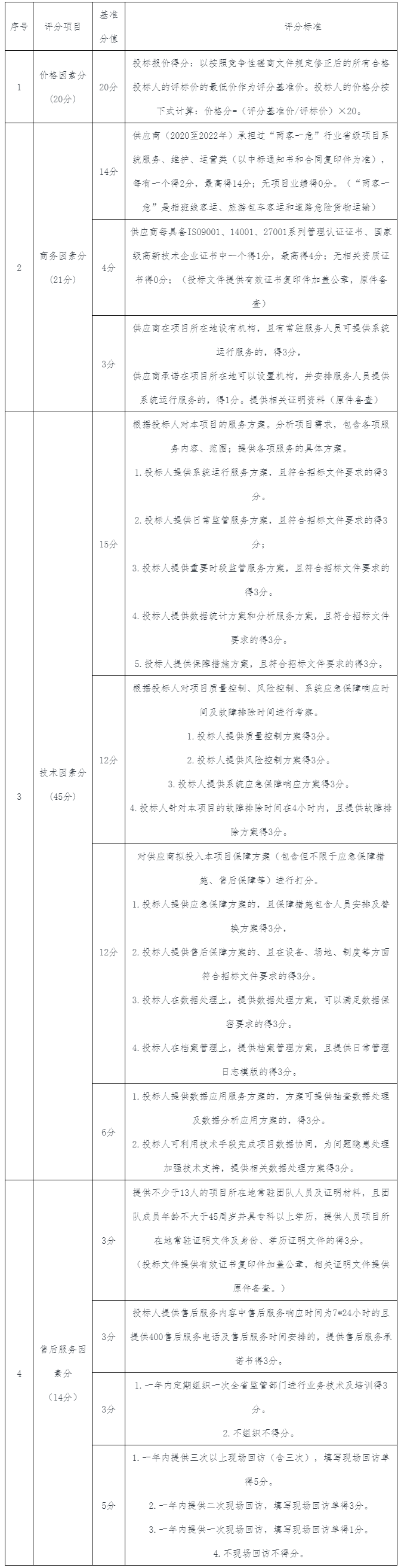
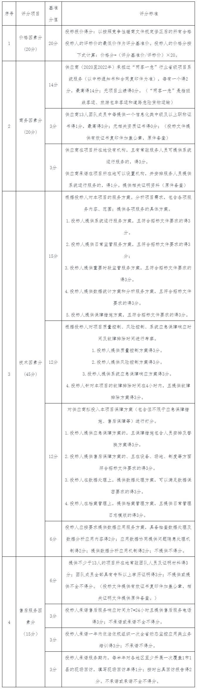
对招标文件(需求部分)第二章评标方法和标准中,综合评分法评分表做如下修改:
原评分表:

变更后评分表:

(2)招标内容的其他内容不变。
2、投标人资格条件要求:不变。
3、招标文件的获取时间和方式:自本延期招标公告发布之日起至2023年04月13日 16:00(北京时间,下同),请有意参加投标的供应商自行登录吉林省公共资源交易中心(吉林省政府采购中心)网站下载。
4、延期后的确认参加投标截止时间:2023年04月13日 16:00。
请有意投标的供应商特别注意:
(1)首先登录吉林省公共资源交易中心(吉林省政府采购中心)网(www.ggzyzx.hssp88.net),按照规定进行投标人注册登记,网上注册登记后,请携带相关材料到国投安信数字证书认证有限公司办理CA认证。未进行网上注册并办理CA认证的投标人将无法参与吉林省公共资源交易中心(吉林省政府采购中心)组织的所有招标采购活动。
(2)投标人取得CA认证后,可登录吉林省公共资源交易中心(吉林省政府采购中心)网站“公共资源交易主体登录->投标人”登录后选择“采购业务->交易文件下载”下载电子招标文件。投标人下载招标文件后,务必在规定的“获取招标文件结束时间”之前操作“投标报名”并完善相关投标信息,点击“确认报名”按钮确认参加投标才具有投标资格。如果投标人在规定的“获取招标文件结束时间”之前没有点击“确认报名”按钮确认参加投标,将失去参加本项目投标的资格。
(3)凡与本中心招投标活动有关的时间,均以吉林省公共资源交易中心(吉林省政府采购中心)服务器显示的时间为准。
5、延期后的项目答疑会和踏勘现场:无。
6、延期后的接受投标时间、投标截止时间及开标时间:
(1)接受投标时间:2023年04月21日 上午09:00至09:30。
(2)投标截止时间(开标时间):2023年04月21日 09:30。
逾期送达或不符合规定的投标文件恕不接受。
7、投标地点及开标地点:
吉林省公共资源交易中心(吉林省政府采购中心)开标五室(吉林省长春市人民大街9999号)。
8、投标保证金:不变。
更正日期:2023年04月06日
三、其他补充事宜:无。
四、凡对本次公告内容提出询问,请按以下方式联系。
1.采购人信息
名称:吉林省运输管理局
地址:吉林省长春市朝阳区解放大路2518号
联系人:徐金宇
联系电话:0431-85097456
2.采购代理机构信息
名称:吉林省公共资源交易中心(吉林省政府采购中心)
地址:吉林省长春市南关区人民大街9999号
3.项目联系方式
项目联系人:杜萌
电话:0431-81862936
中华人民共和国交通运输部
中国公路网
人民交通出版社
中国交通新闻网
北京市交通委员会
天津市交通运输委员会
河北省交通运输厅
山西省交通运输厅
内蒙古交通运输厅
辽宁省交通运输厅
黑龙江省交通运输厅
上海市交通委员会
江苏省交通运输厅
浙江省交通运输厅
安徽省交通运输厅
福建省交通运输厅
江西省交通运输厅
山东省交通运输厅
河南省交通运输厅
湖北省交通运输厅
湖南省交通运输厅
广东省交通运输厅
广西壮族自治区交通运输厅
海南省交通运输厅
重庆市交通局
四川省交通运输厅
贵州省交通运输厅
云南省交通运输厅
西藏自治区交通运输厅
陕西省交通运输厅
甘肃省交通运输厅
青海省交通运输厅
宁夏回族自治区交通运输厅
新疆维吾尔自治区交通运输厅
香港运输署
澳门土地工务运输局
网站主办单位:好色视频·成人视频平台
联系方式:85097564
地址:吉林省长春市解放大路2518号
政府网站标识码:2200000069
打印